2026年郑州中招理化生实验考试时间确定!试卷+评分表发布!
2026-03-12
有消息称,2026年郑州市中招理化生实验操作考试定于4月8日-14日,考试时间共计7天。
同时初三学生和家长比较关注的,2026年郑州市一模和二模确定要合并考试,于4月下旬开考。合并考试后的名称为中招适应性测试(初中毕业年级适应性测试),考试时间定于4月27日-29日。考试时间共计3天。

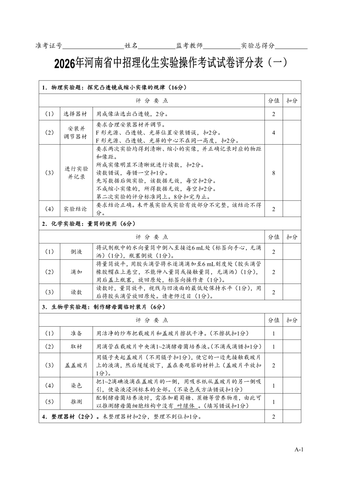
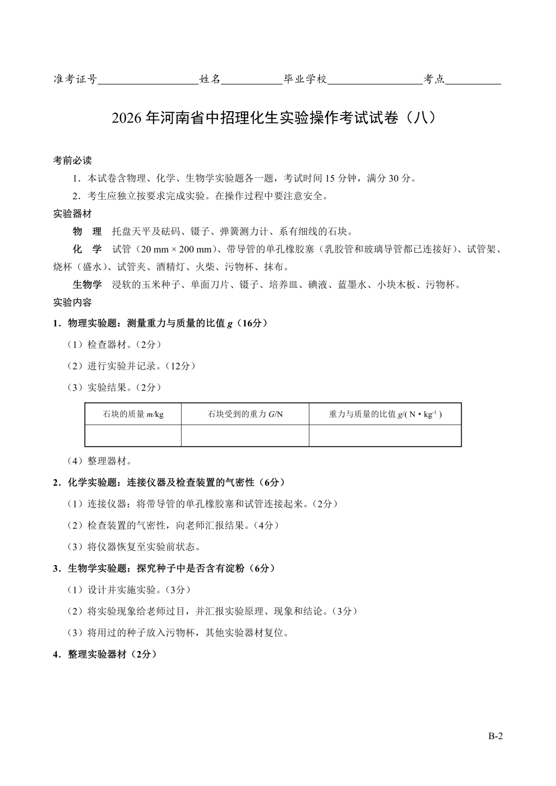
2026年河南省中招
理化生实验操作考试(AB)试卷+评分表
电子版试卷+评分表
可扫码添加龙门老师微信
免费领取
👇👇👇
























郑州龙门教育
24年中小学本地教研经验
专注升学备考
如果有任何升学问题
欢迎扫码下方二维码
龙门老师免费为您在线解答
体验课11
更多