2026年河南考生注意!艺术类省统考时间公布!附各专业考试时间、地点
近日
河南省教育考试院发布
2026年普通高校招生艺术类专业考试
有关事宜的说明
一起看看吧!


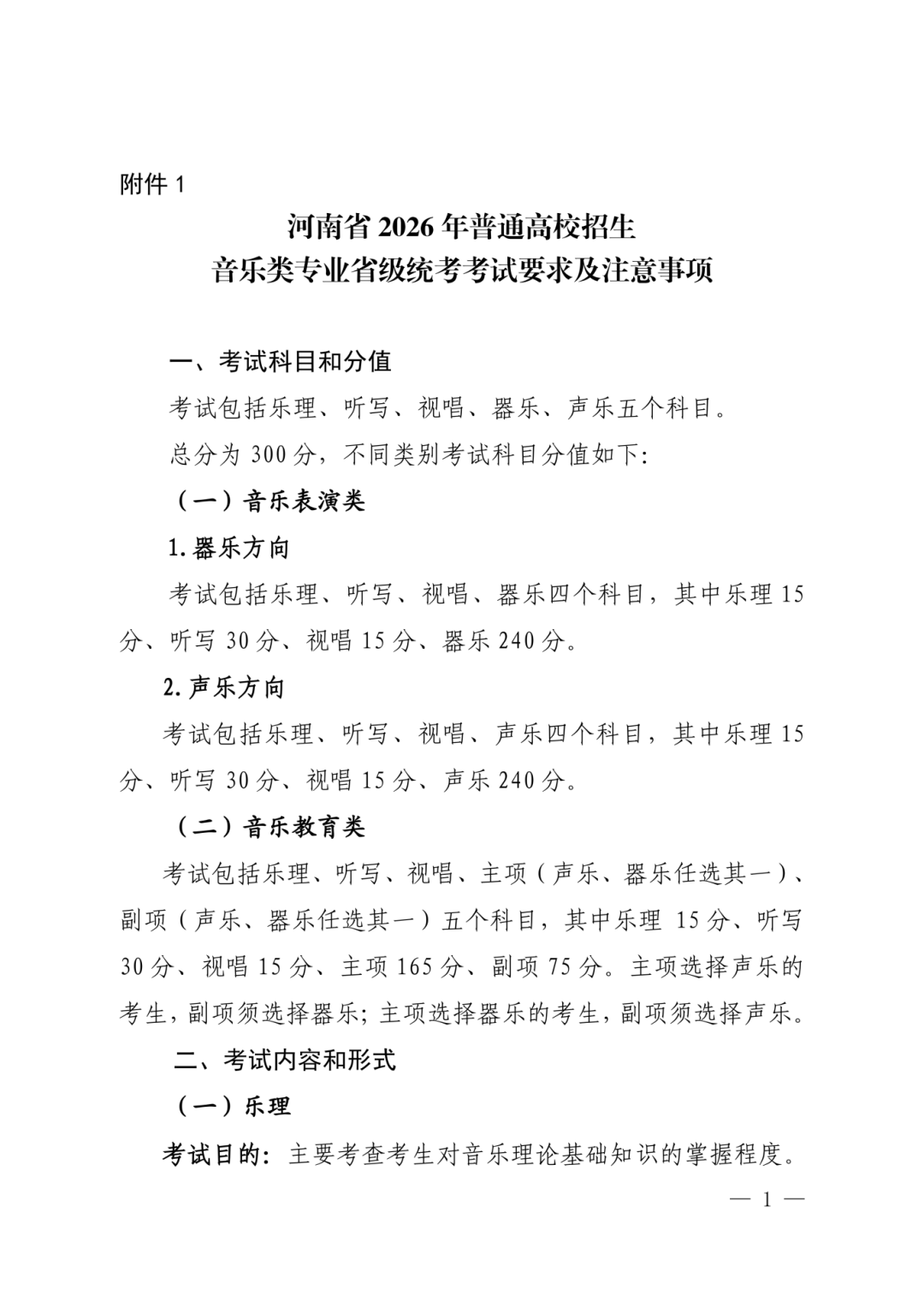
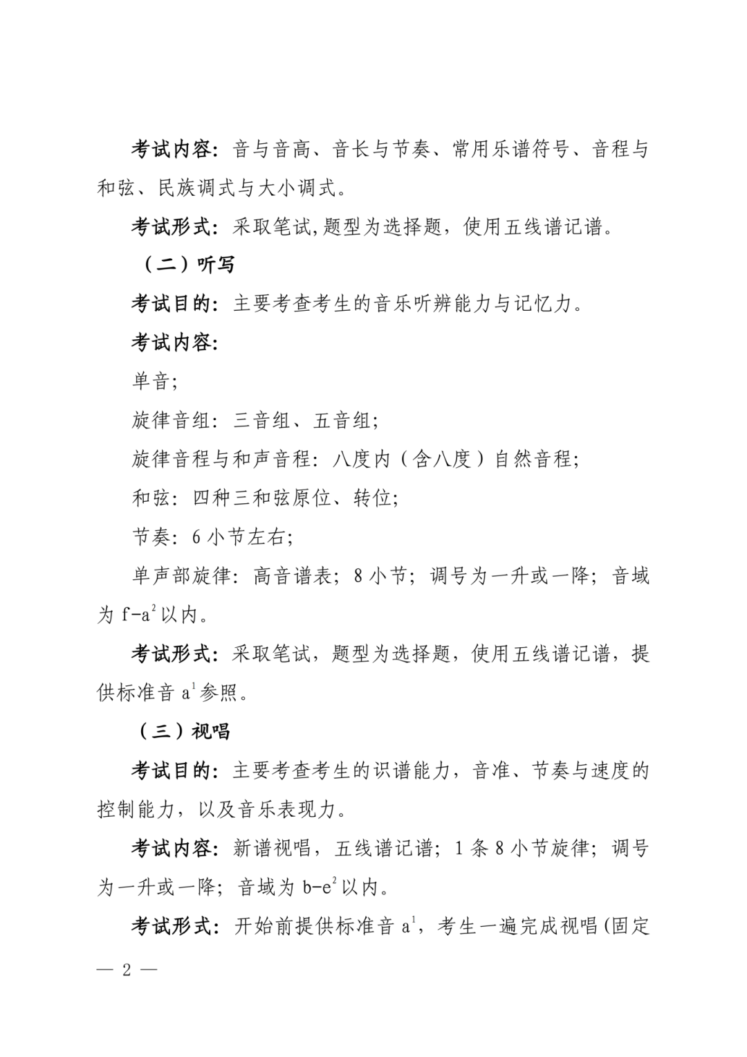
(一)乐理、听写
考试时间:2025 年 12 月 7 日 8:30—10:00;
考试地点:设在各省辖市招生考试机构所在地,具体由市 (县、区)招生考试机构通知。
(二)视唱、声乐、器乐
考试时间:从 2026 年 1 月上旬开始分批进行,考生应于 2025 年 12 月 20 日 8:00 至 12 月 22 日 18:00 登录河南省教育考试院 网站(https://www.haeea.cn/),通过“河南省普通高校招生 艺术类、体育类专业省级统考网上预约入口”预约具体考试时间, 填写曲目名称、调式。约考日期截止前,除约考时间外,考生填 报的其他信息可有修改机会。
考试地点:设在各省辖市招生考试机构所在地,具体由市 (县、区)招生考试机构通知。

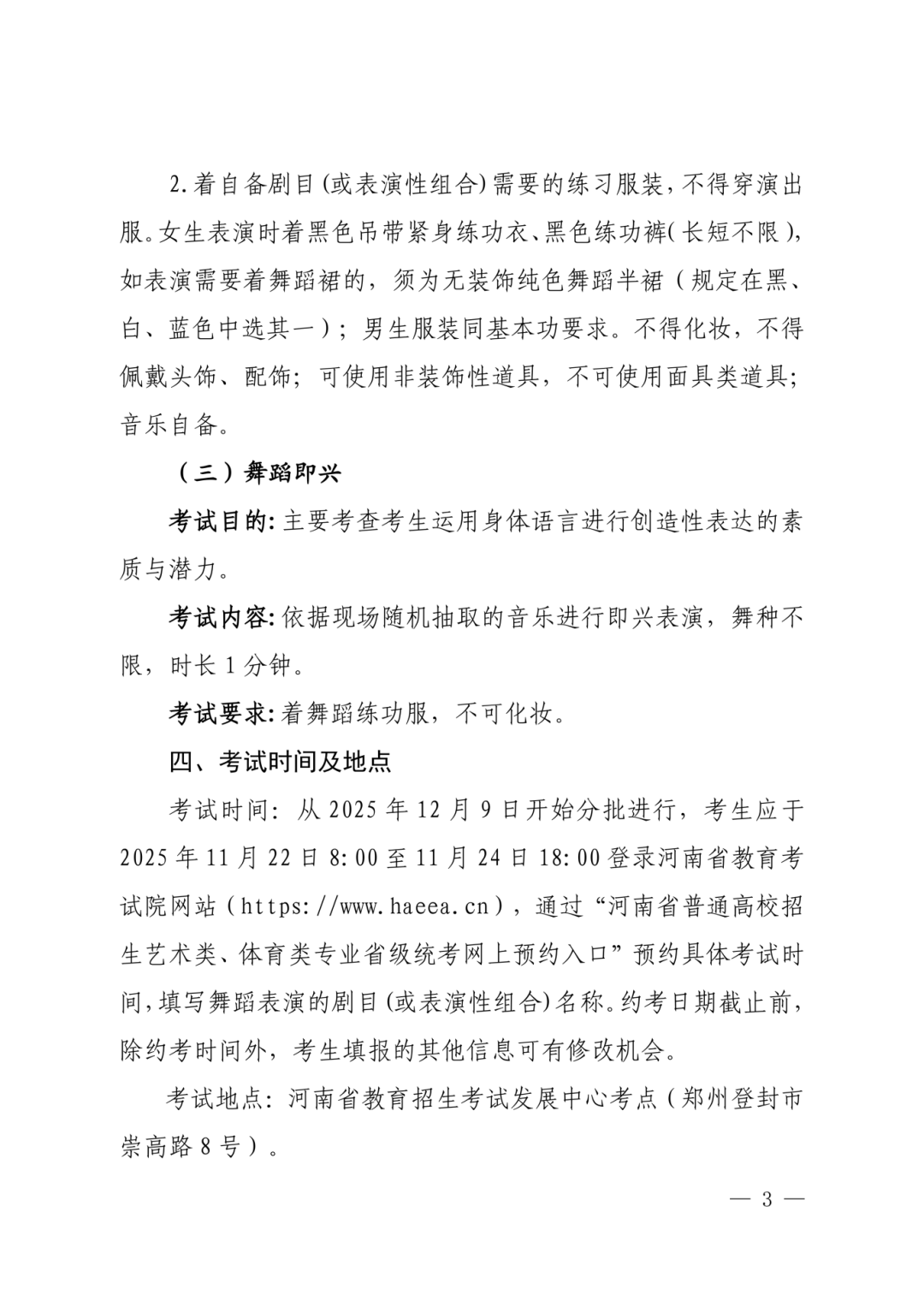
考试时间:从 2025 年 12 月 9 日开始分批进行,考生应于 2025 年 11 月 22 日 8:00 至 11 月 24 日 18:00 登录河南省教育考 试院网站(https://www.haeea.cn),通过“河南省普通高校招 生艺术类、体育类专业省级统考网上预约入口”预约具体考试时 间,填写舞蹈表演的剧目(或表演性组合)名称。约考日期截止前, 除约考时间外,考生填报的其他信息可有修改机会。
考试地点:河南省教育招生考试发展中心考点(郑州登封市 崇高路 8 号)。

(一)戏剧影视表演方向
考试时间:从2025年12月下旬开始分批进行,考生应于2025 年11月22日8:00至11月24日18:00登录河南省教育考 试院网站(https://www.haeea.cn),通过“河南省普通高校招 生艺术类、体育类专业省级统考网上预约入口”预约具体考试时 间。约考时间一经确认,不能修改。
考试地点:河南艺术职业学院(地址:郑州市郑东新区郑开 大道132号)。
(二)服装表演方向
考试时间:从2025年12月下旬开始分批进行,考生应于 2025 年11月22日8:00至11月24日18:00登录河南省教育考 试院网站(https://www.haeea.cn),通过“河南省普通高校招 生艺术类、体育类专业省级统考网上预约入口”预约具体考试时 间。约考时间一经确认,不能修改。
考试地点:河南省教育招生考试发展中心考点(郑州登封市 崇高路8号)。
(三)戏剧影视导演方向
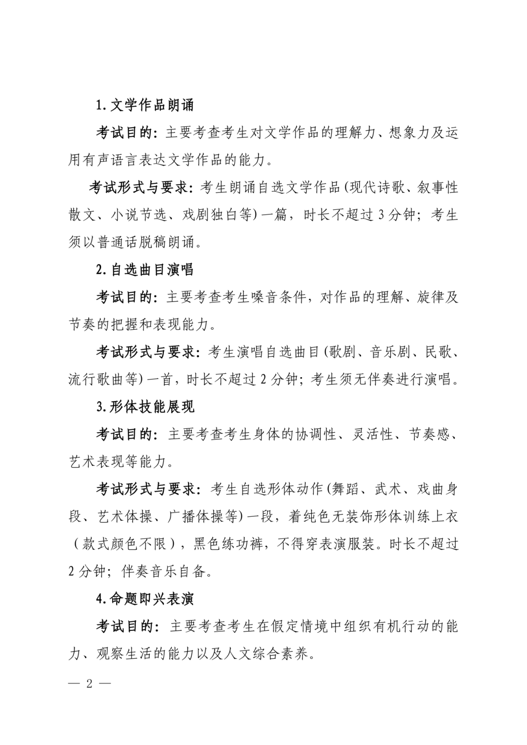
1.叙事性作品写作
考试时间:2025年12月7日8:30—11:00;
考试地点:设在各省辖市招生考试机构所在地,具体由市 (县、区)招生考试机构通知。
2.文学作品朗诵、命题即兴表演
考试时间:从2025年12月中旬开始分批进行,考生应于2025 年11月22日8:00至11月24日18:00登录河南省教育考 试院网站(https://www.haeea.cn),通过“河南省普通高校招 生艺术类、体育类专业省级统考网上预约入口”预约具体考试时 间。约考时间一经确认,不能修改。
考试地点:河南艺术职业学院(地址:郑州市郑东新区郑开 大道132号)。

考试时间:从2026年1月上旬开始分批进行,考生应于2025 年12月20日8:00至12月22日18:00登录河南省教育考试院 网站(https://www.haeea.cn),通过“河南省普通高校招生艺 术类、体育类专业省级统考网上预约入口”预约具体考试时间。 约考时间一经确认,不能修改。
考试地点:设在各省辖市招生考试机构所在地,具体由市(县、区)招生考试机构通知。




为做好我省2026年普通高校招生艺术类专业考试工作,现将有关事宜说明如下:
一、报名
1.艺术类专业考试招生是普通高校考试招生工作的重要组成部分,相关报名、体检、文化课考试等工作按照普通高校招生规定执行。
2.我省艺术类专业招生分为美术与设计类、音乐类、舞蹈类、书法类、表(导)演类、播音与主持类、戏曲类7个科类。
3.报考美术与设计类、音乐类、舞蹈类、书法类、表(导)演类、播音与主持类专业的考生,均须参加我省统一组织的艺术类专业省级统考。戏曲类专业通过省际联考方式实施,具体工作按教育部相关规定执行。
(1)音乐类分为音乐表演类(分声乐、器乐方向,考生任选其一)和音乐教育类(分主项和副项),考生可以单报一类也可两类兼报。两类兼报的考生,音乐表演类的专业方向(声乐或器乐)须与音乐教育类的主项一致;器乐科目限一种乐器(中西打击乐除外),器乐考生应使用报名时所选的乐器进行演奏。
(2)舞蹈类分为中国舞、芭蕾舞、国际标准舞、现代舞、流行舞,考生任选一种报考。参加舞蹈表演科目考试时,考生的自备剧目(或组合)应与报名时所选的舞种方向一致。
(3)表(导)演类分为戏剧影视表演方向、服装表演方向、戏剧影视导演方向,考生可以单报一个方向也可兼报不同方向。
(4)统一组织笔试的美术与设计类、书法类、音乐类、表(导)演类戏剧影视导演方向,考生只能选报其中一类,不得兼报;这四类中任意一类均可与其它艺术类专业兼报,其它艺术类专业之间也可兼报。
二、专业考试
艺术类专业考试分为省级统考(我省统一组织的艺术类专业考试、戏曲类省际联考)和高校校考(招生院校组织的专业考试)。
(一)省级统考
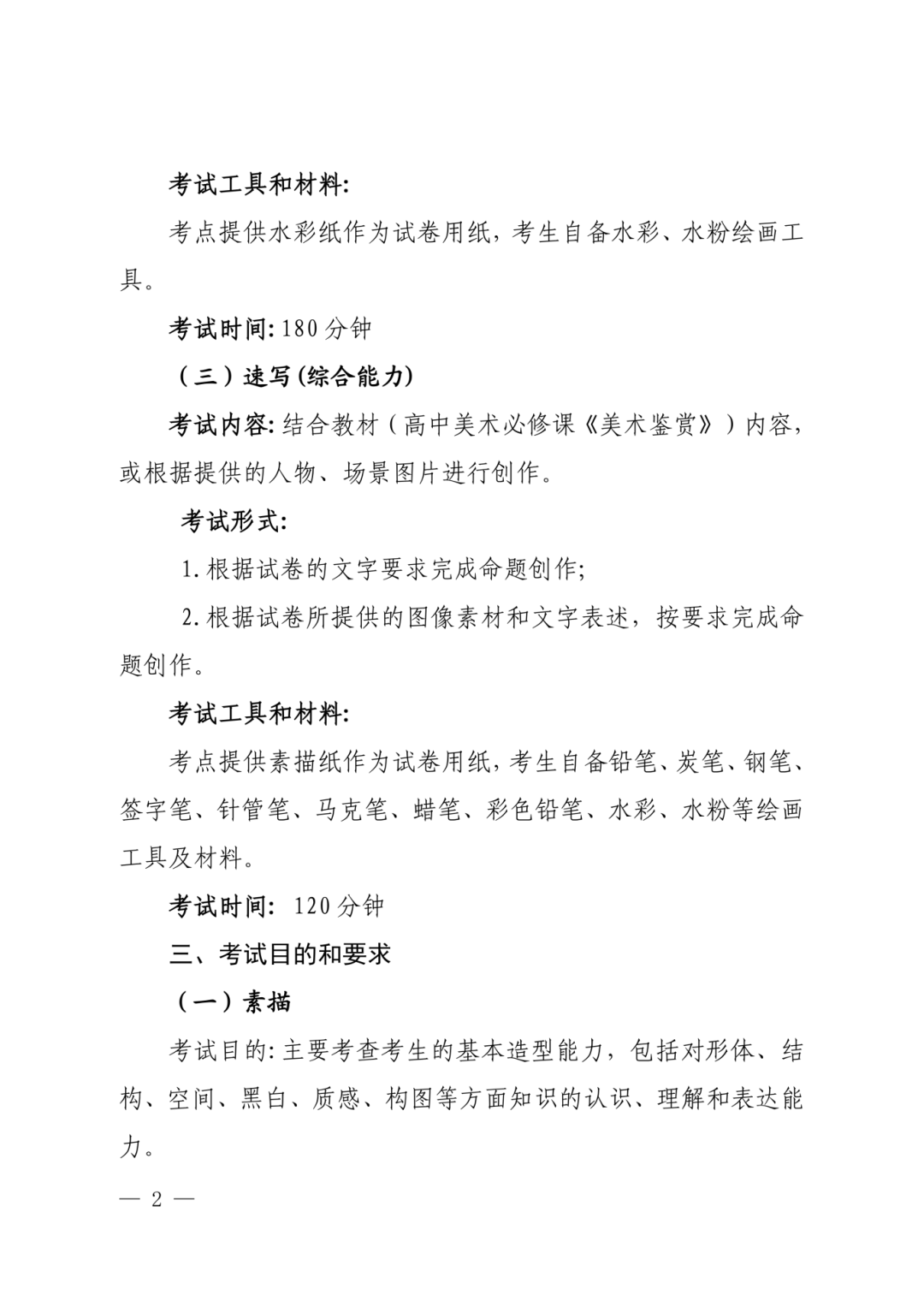
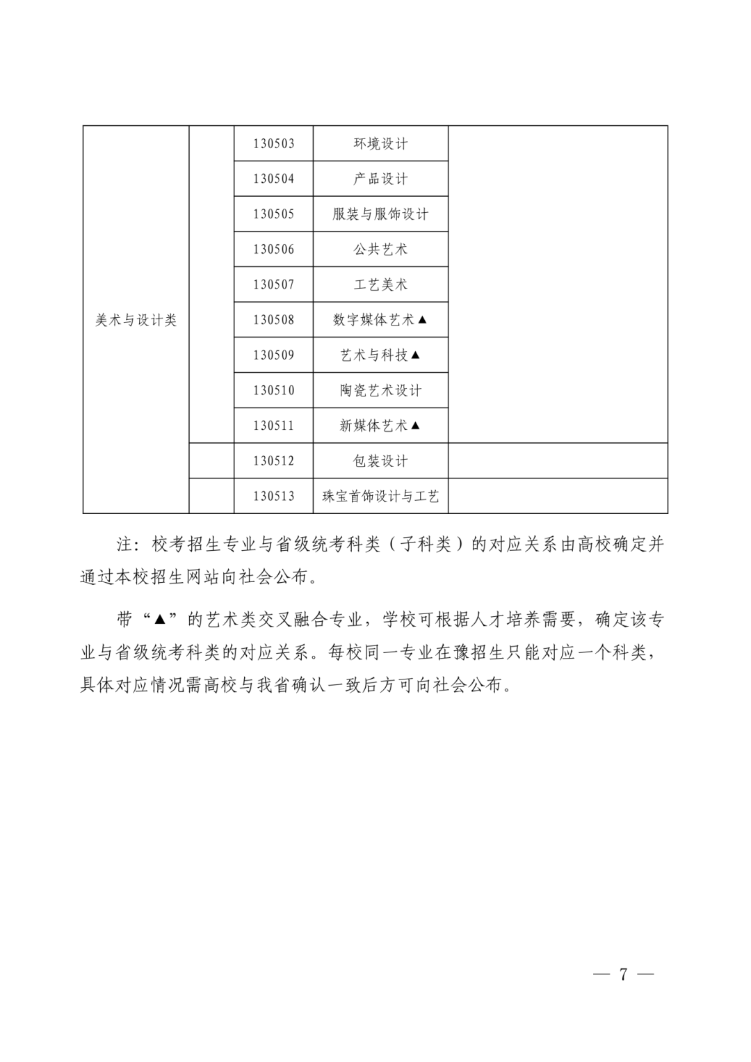
1.美术与设计类、音乐类、书法类、表(导)演类戏剧影视导演方向笔试科目考试和音乐类、播音与主持类个体测试,全省统一组织,在各省辖市考点进行;表(导)演类戏剧影视表演方向、戏剧影视导演方向专业个体测试,全省集中组织,在河南艺术职业学院考点进行;舞蹈类、表(导)演类服装表演方向全省集中设点考试,在河南省教育招生考试发展中心考点进行(郑州登封市崇高路8号)。各专业类别考试说明见附件1-6。
2.除表(导)演类服装表演方向的个体测试实行现场考试外,其余类别(方向)均实行考评分离。
3.考生凭本人有效身份证件和专业准考证按规定时间和地点参加考试。考生入场须接受身份验证(核对证件、指纹或人脸识别、照相)、违规物品检查,艺术省级统考全部安排在标准化考点进行,手机、高科技作弊器材等工具严禁带入考点。
4.省级统考各专业由全省统一集中评分,百分制计分。
音乐类和表(导)演类戏剧影视导演方向的笔试科目,按照高考评卷办法,实行网上评分;美术与设计类、书法类专业,在考生信息密封状态下严格按照对标分类、集体定档、评委打分、专家质检等规定程序,进行集中评分。
舞蹈类、播音与主持类、表(导)演类、音乐类专业的个体测试科目,在考生信息加密状态下,采取“考生、评委、考场”三随机工作机制,按照小组集体定档、评委独立打分、专家监督检查、全程监控录像的办法进行评分。其中舞蹈类、播音与主持类、音乐类、表(导)演类戏剧影视表演方向和戏剧影视导演方向实行网上评分;表(导)演类服装表演方向实行现场评分。
所有评分人员须签订承诺书,按照教育部要求严格执行回避制度,确保各专业评分工作科学严谨、公平公正。
5.音乐类和表(导)演类兼报不同方向的考生,相同科目只考试一次,评分结果通用,按照该科目在不同方向中的分值占比折算*。
6.美术与设计类、书法类专业省级统考*与合格线于2026年1月12日公布,其他各艺术类专业省级统考按照个体测试科目考试和评分时间安排,适时公布*,具体时间另行通知。考生可通过以下方式查询:一是登录河南省教育考试院网站(https://www.haeea.cn)或河南招生考试信息网(https://www.heao.com.cn)查询;二是绑定河南省教育考试院微信公众号,通过实名验证后可及时获取系统推送的*信息。
7.对本人*有疑问申请复核的考生,须于*公布之日起3个工作日内凭有效身份证件和专业准考证到报名所在地的县(市、区)招生考试机构提出书面申请,各地汇总后逐级报省教育考试院复核,复核结果由各地及时通知考生本人,通知形式由各地自行决定。复核只检查考生试卷或考试音视频与本人信息对应是否一致、是否漏评、分数合计是否存在差错,不复核评分宽严。考生须在规定的时间内提出复核申请,逾期不再受理。对复核发现错误的,予以纠正。
8.艺术类专业省统考和校考均属于国家教育考试的组成部分,是法律规定的国家考试。对在艺术类招生考试中有作弊行为的考生,按教育部有关规定,均认定为在国家教育考试中作弊,不仅取消其艺术类专业招生的报名、考试和录取资格,而且取消其当年高考报名、考试和录取资格,并视情节轻重给予3年内暂停参加各类国家教育考试的处理。
(二)高校校考
1.经教育部批准可单独组织校考的高校艺术类专业,按教育部规定办理。校考招生专业与省级统考科类(子科类)的对应关系、考试科目、考试内容、计分标准、评分办法、考试地点、考试*、合格名单等招生考试信息由高校确定并通过本校招生网站向社会公布。
2.高校校考*复核事宜按照高校有关规定执行。
2026年我省普通高校艺术类专业招生填报志愿、投档办法以及录取有关事宜另行发布。
附件:
1.河南省2026年普通高校招生音乐类专业省级统考考试要求及注意事项







2.河南省2026年普通高校招生舞蹈类专业省级统考考试要求及注意事项







3.河南省2026年普通高校招生表(导)演类专业省级统考考试要求及注意事项










4.河南省2026年普通高校招生播音与主持类专业省级统考考试要求及注意事项





5.河南省2026年普通高校招生美术与设计类专业省级统考考试要求及注意事项







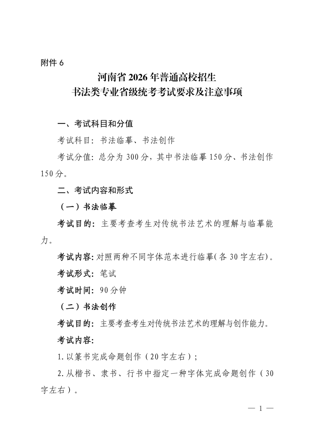
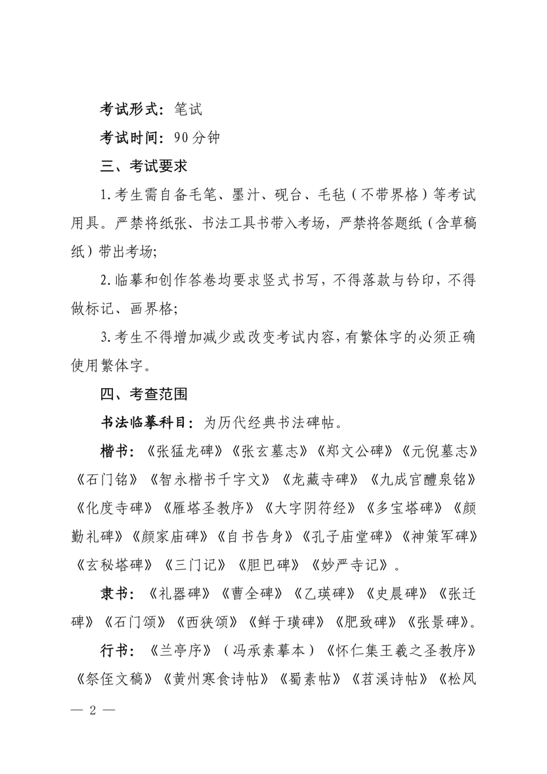
6.河南省2026年普通高校招生书法类专业省级统考考试要求及注意事项




转自:牛家长
来源:河南省教育考试院、河小阳
声明:本微信公众平台“郑州龙门教育”所发表内容注明来源的,版权归原出处所有(无法查证版权的或未注明出处的均来源于网络搜集),如有侵权请联系删除。
更多内容请关注微信公众号平台:郑州龙门教育